Sound aus dem Monitor
Sie haben einen Monitor ohne Lautsprecher? Dann können Sie sich mit dieser Bastelanleitung einen kleinen Verstärker bauen, mit dem auch Sie die Sound-Qualitäten des C 64 nutzen können.

Viele C 64-Besitzer schließen zur Verbesserung der Bildqualität einen Monitor an ihren Heimcomputer an. Leider fehlt bei den meisten Monitoren ein Tonteil. Der C 64 ist dann seiner sonst so hervorragenden Stimme beraubt. Dieser Zustand ist natürlich nicht haltbar und man wird bald auf Abhilfe sinnen. Aber was ist zu tun? Beim C 64 wird der Ton über die Audio-Video-Buchse nach außen geführt. An diese Buchse müßte also ein externer NF-Verstärker anschließbar sein. Man kann zu diesem Zweck die heimische Stereoanlage hernehmen. Wie dies gemacht wird, wurde bereits im 64’er, Ausgabe 5/85 beschrieben. Auf Dauer ist die Lösung aber nicht befriedigend, denn wer hat schon seinen C 64 immer in Reichweite der Stereoanlage stehen. Eine bessere Möglichkeit ist der Aufbau eines kleinen NF-Verstärkers, der am besten gleich in das Monitorgehäuse eingebaut wird. Die Anforderungen an diesen Verstärker brauchen nicht besonders hoch zu sein. So dürfte zum Beispiel eine Ausgangsleistung von etwa 1 Watt vollkommen ausreichen. Durch ein großes Angebot spezieller integrierter Schaltungen ist die Realisierung eines solchen Verstärkers denkbar einfach.
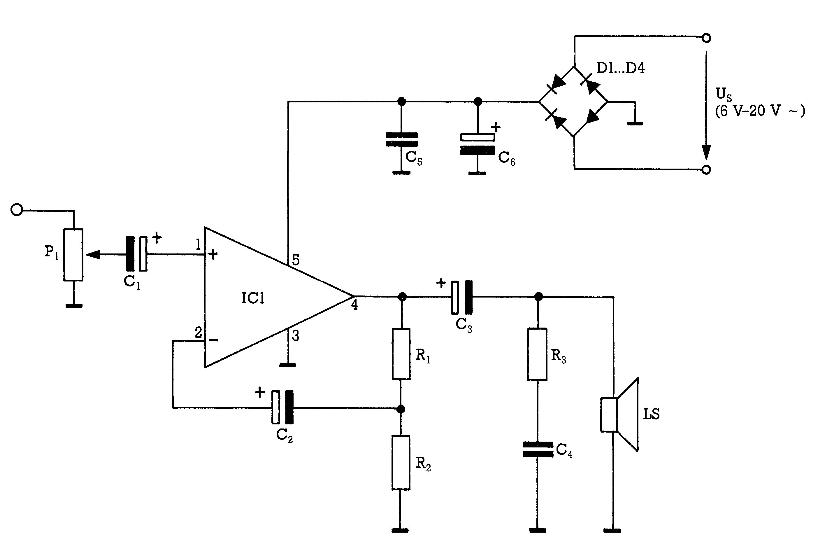
Für den in diesem Artikel beschriebenen Verstärker wurde das IC TDA 2002 von SGS-ATES (Bild 1) ausgesucht. Dieses IC wurde für den Einsatz in Autoradios entwickelt.

Deshalb ist es auch mit sehr guten internen Schutzmaßnahmen versehen. Achten Sie aber bitte beim Kauf darauf, daß Sie ein IC mit der Typenbezeichnung TDA 2002 V beziehungsweise H erhalten, denn nur diese Typen haben die internen Schutzmaßnahmen. So können kurzzeitige Überspannungen bis 28 Volt, beziehungsweise Spannungsspitzen bis 40 Volt Ihrem IC nicht schaden. Auch der Schutz gegen thermische und leistungsmäßige Überlastung ist bei dieser Version sehr gut.
Ein weiterer Vorteil des ausgesuchten ICs ist die minimale äußere Beschaltung. Sehen wir uns hierzu die Schaltung (Bild 2) einmal an. Erfahrenen Elektronikbastlern wird auffallen, daß diese Schaltung der Grundschaltung eines nichtinvertierenden Operationsverstärkers entspricht. Bei unserem Verstärker wird mit dieser Beschaltung auch genau der gleiche Effekt erzielt.

Mit den Widerständen R1 und R2 wird der Verstärkungsfaktor eingestellt. Er beträgt v = R1/R2 + 1. Da wir uns auf eine Leistung des Verstärkers von rund 1 Watt beschränken, benötigen wir an einem 8-Ohm-Lautsprecher eine Spannung von 2,8 Volt (effektiv). Der C 64 liefert an seinem Audio-Ausgang eine Spannung von 2,2 Volt. Dies ist ein Spitzenwert, effektiv bleibt davon eine Spannung von 1,1 Volt. Unser Verstärkungsfaktor muß deshalb v = 2,8V/1.1V = 2,5 betragen. Von den Widerständen ist R2 mit einem Wert von 22 Ohm vorgegeben. R2 erfüllt zusammen mit dem Kondensator C2 noch eine Funktion zur Störunterdrückung der Versorgungsspannung. R1 errechnet sich somit zu R1 = R2*(2.5-1) = 33 Ohm.
Im Prinzip würde die Beschaltung mit den beiden Widerständen ausreichen. Da wir aber einen NF-Verstärker aufbauen wollen, also nur Wechselspannungen verstärken wollen, müssen wir dafür sorgen, daß keine Gleichspannung mit verstärkt wird beziehungsweise unseren Lautsprecher erreicht. Die Folge davon wären nämlich Verzerrungen oder eine Zerstörung des Lautsprechers.
Zur Vermeidung dieser Folgen werden die Kondensatoren C1 bis C3 eingebaut. Der Elko C1 sorgt dafür, daß nur Wechselspannungen den Eingang des ICs erreichen. Da der IC-Eingang sehr hochohmig ist, reicht hier ein kleiner Wert für den Kondensator. Weil intern im TDA 2002 Gleichspannungen vorhanden sind und diese der zu verstärkenden Wechselspannung überlagert werden, wird noch der Kondensator C2 in die Schaltung einbezogen. Er sorgt dafür, daß sich die Verstärkung nur auf die Wechselspannung auswirkt. Zu guter Letzt der Kondensator C3. Er läßt nur Wechselspannung zum Lautsprecher durch. Würde der Lautsprecher nämlich mit einer Gleichspannung beaufschlagt, so würde der unweigerlich durchbrennen.
Wie funktioniert's?
Der Wert des Kondensators C3 sollte mindestens 1000 µF betragen, da sonst die tiefen Frequenzen (sprich die tiefen Töne) nicht bis zum Lautsprecher gelangen.
Das RC-Glied am Lautsprecherausgang dient zur Unterdrückung eventueller Schwingneigungen des Verstärkers.
Ein Glied in der Kette ist bisher unerwähnt geblieben, der Potentiometer P1. Er sorgt dafür, daß wir uns nicht immer alles mit der gleichen Lautstärke anhören müssen. Mit dem Poti wird durch Abschwächung des Eingangssignal eine einfache Lautstärkeeinstellung vorgenommen. Damit wäre die Beschaltung des ICs komplett.
Wenden wir uns deshalb der Schaltung des Netzteiles zu. Die Spannungsversorgung des TDA 2002 darf im Bereich von 8 bis 18 Volt liegen. Da wir nur 1 Watt Ausgangsleistung haben, dürfen wir uns an der unteren Grenze des Versorgungsspannungsbereiches bewegen. Ein Transformator mit 8 bis 9 Volt Sekundärspannung reicht für unsere Zwecke voll aus. Dieser Wert ist nicht kritisch. Achten Sie jedoch darauf, nicht mehr als 20 Volt Sekundärspannung zu verwenden. Denn nach der Gleichrichtung nimmt die Spannung einen etwas höheren Wert an. Strommäßig sollte der Trafo etwa 500 mA liefern können. Dies hängt jedoch auch vom verwendeten Lautsprecher ab. Sollten Sie einen Lautsprecher mit 4 Ohm Impedanz anschließen, so ist entsprechend die Verstärkung abzusenken oder die Leistung des Trafos zu erhöhen. Die Sekundärspannung wird mit Hilfe von vier Dioden des Typs 1N4001 gleichgerichtet. Der Kondensator C4 sorgt anschließend für eine Glättung der Spannung. Ein Wert von 1000 µF ist auch hier die untere Grenze. Der Kondensator C5 sorgt für die Unterdrückung von Störspannungsspitzen der Versorgungsspannung.
Für das IC ist zur Ableitung der entstehenden Wärme ein Kühlkörper erforderlich. Es reicht ein kleiner U-förmiger Kühlkörper.
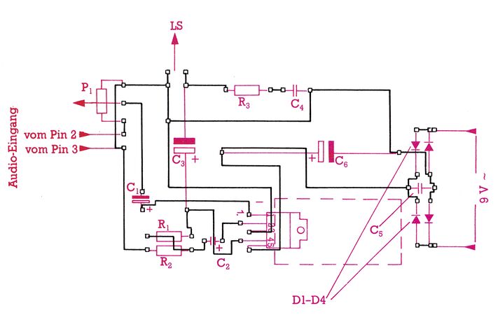
Der Aufbau des Verstärkers kann auf einer Lochrasterplatine oder besser auf einer nach dem vorgegebenen Layout (Bild 3) erstellten Platine erfolgen. Bild 4 zeigt den Bestückungsplan.


Am günstigsten ist es, diese Platine in den Monitor einzubauen und den Verstärker über den Netzschalter des Monitors dann gleich miteinzuschalten. Da die Monitore in dieser Hinsicht verschieden aufgebaut sind, kann hierzu keine allgemeingültige Einbauanweisung erfolgen. Sollten Sie dies nicht wollen, dann ist dafür Sorge zu tragen, daß die Schaltung oder mindestens das Netzteil in ein gut isolierendes Gehäuse eingebaut wird. Am Transformator liegt nämlich an der Primärseite die volle Netzspannung von 220 Volt an, und diese wirkt bei Berührung absolut tödlich. Aus diesem Grund ist auch beim Aufbau und beim Test des Verstärkers Vorsicht geboten.
Gehen Sie beim Einlöten der Bauteile in die Platine sorgfältig vor. Das IC ist zum Beispiel nicht vor zu starker Hitze von außen geschützt. Am besten ist es, Sie löten die einzelnen IC-Beinchen mit kurzen Abkühlpausen fest. Die richtige Polung der Kondensatoren ist natürlich auch zu beachten. Seien Sie auch vorsichtig beim Testanschluß der Schaltung an den C 64. Ein Kurzschluß der einzelnen Pole am Audio-/Video-Anschluß kann zur Zerstörung des Verstärkers und des Computers führen. Da zum Anschluß des Monitors die Audio-/Video-Buchse belegt ist, muß man einen Adapter oder ein spezielles Kabel für diese Buchse bauen beziehungsweise kaufen. Das übliche Kabel mit einem DIN-Stecker an einer und mit vier Cinch-Steckern an der anderen Seite ist hier zu empfehlen. Bleibt zum Schluß noch zu wünschen, daß Sie allzeit guten Klang haben.
(H. Zwartscholten/ah)Stückliste:
| R1 | 33 | Ohm |
| R2 | 22 | Ohm |
| R3 | 100 | Ohm |
| C1 | 10 | μF/10V |
| C2 | 100 | μF/10V |
| C3 | 1000 | μF/25V |
| C4 | 100 | nF |
| C5 | 100 | nF |
| C6 | 1000 | μF/25V |
| P1 | 10 | kOhm |
| D1—D4 | 1N1001 | |
| IC1 | TDA 2002 V oder H | |
| 1 Lautsprecher 1 Watt/8 Ohm | ||
| 1 kleiner u-förmiger Kühlkörper | ||
| 1 Trafo 8—9 Volt sek./500 mA | ||