Der richtige Drucker – Die Qual der Wahl
Textverarbeitung ohne Drucker? Undenkbar! Man kommt an einem Drucker kaum vorbei. Beim Kauf sollte man aufpassen: Die Freude an einem Drucker steigt und fällt mit seinen Eigenschaften, die sich, je nach Benutzer, positiv oder negativ bemerkbar machen können.

Sie wollen einen Drucker kaufen? Dann kennen Sie sicherlich die Qual der Wahl, denn die Auswahl eines Druckers fällt schwer. Kein Wunder bei der Fülle des Angebots, das zudem ständig zunimmt. Ein schneller Entschluß ist fehl am Platz. Zu schnell plagt die Reue. Wir wollen Ihnen deshalb bei Ihrer Entscheidung helfen.
Die meistverkauften Drucker für Heimcomputer sind die Matrixdrucker. Zu Recht, wie wir meinen. Denn diese Druckertypen zeichnen sich durch eine gelungene Synthese aus Leistung und Preis aus. Die hervorstechenden Eigenschaften der Matrixdrucker sind Schnelligkeit und Grafikfähigkeit.
Billig und leistungsfähig: Matrixdrucker
Ein Matrixdrucker baut die Druckzeichen aus einer Punktmatrix, mit beispielsweise 9 x 9 Punkten, aus. Dazu hat ein gewöhnlicher Matrixdrucker einen Druckkopf mit neun übereinanderstehenden Nadeln. Je nachdem welches Zeichen gedruckt werden soll, werden die Nadeln von Magnetspulen gegen das Farbband geschlagen und somit kleine Punkte auf dem Papier erzeugt. Nachdem eine Spalte des Zeichens gedruckt ist, wird der Druckkopf etwas weiterbewegt und die nächste Spalte wird gedruckt. Dieser Vorgang wiederholt sich, bei einer 9 x 9-Matrix, pro Zeichen 9mal. Von der Anzahl der Punkte, aus der sich ein Zeichen zusammensetzt, hängt die Schriftqualität ab; je größer die Anzahl, desto besser die Qualität. Inzwischen gibt es auch erschwingliche NLQ-Matrixdrucker, deren Schriftbild dem einer Schreibmaschine nahekommt. »NLQ« steht für Near Letter Quality, was soviel heißt wie »fast erreichte Schreibmaschinenschrift«.
Die NLQ-Drucker benutzen zwar meistens auch nur neun Nadeln, doch wird eine Zeile in zwei »Durchgängen« gedruckt. Dazu werden die Zeichen vom Drucker doppelt gedruckt. Beim ersten Durchgang wird die erste »Hälfte« der Zeichen gedruckt, dann, und das ist der Trick der ganzen Sache, wird das Papier um einen winzigen Schritt weiterbewegt und die Zeile mit der zweiten Hälfte überdruckt. Mit dieser Methode erreicht man tatsächlich einen einem Schreibmaschinen-Schriftbild täuschend ähnlichen Ausdruck. Durch den »Doppeldruck« wird jedoch auch die Druckgeschwindigkeit, meistens um mehr als 60 Prozent verringert.
Der Matrixdrucker ist nicht an einen festen Zeichensatz gebunden. Die meisten Matrixdrucker verfügen über mehrere interne Zeichensätze (Pica, Elite, Italic, Breit- und Schmalschrift) und können automatisch unterstreichen, fett, doppelt, und hoch- oder tiefgestellt schreiben. Bei fast allen Matrixdruckern können die Drucknadeln auch einzeln angesteuert werden. Dadurch kann man Hardcopies von Grafikbildern oder selbstdefinierte Zeichen drucken. Zum Beispiel russische oder griechische Zeichen. Hierbei ist die Grafikauflösung in Punkten pro Zeile ein entscheidender Faktor. Sie gibt an, wieviele Punkte pro Zeile gedruckt werden können. Je mehr Punkte der Drucker pro Zeile erlaubt, desto bessere Grafiken können gedruckt werden. Standardwerte sind 480, 576, 640, 720, 960, 1280 und 1920 Punkte pro Zeile.
Allerdings gilt das Gesagte nicht für alle Matrixdrucker. Matrixdrucker, die 300 bis 500 Mark kosten, eignen sich in der Regel nur für gelegentlichen Listingsdruck. Ein Brief, geschrieben mit einem Commodore MPS 801, stellt nur eine Notlösung dar.
Maxtrixdrucker mit Nadeln
Positiv
- günstiges Preis-/Leistungsverhältnis
- gute Grafikfähigkeit, selbstdefinierte Zeichen können gedruckt werden
- hohe Druckgeschwindigkeit
- Durchschläge möglich
Negativ
- mäßiges Schriftbild, wenn nicht NLQ-Schrift verwendet wird
Druck auf Samtpfoten: Thermodrucker
Ähnliche Fähigkeiten wie Nadel-Matrixdrucker besitzen die Thermodrucker. Sie unterscheiden sich insofern vom Matrixdrucker, daß in der Regel kein Farbband verwendet wird, sondern die Schrift in spezielles (Thermo-)Papier »eingebrannt« wird. Anstatt mit einer Nadel das Farbband gegen das Papier zu schlagen, wird hier eine kleine Fläche des Druckkopfs erwärmt, wodurch sich das Thermopapier dunkel färbt. Einige Thermodrucker verwenden ein spezielles Farbband, das durch Wärmeeinfluß normales Papier färbt. Thermodrucker arbeiten deshalb besonders leise. Die Anschaffungskosten der Thermodrucker sind niedriger als bei anderen Druckern. Aber der Preis des speziellen Thermopapiers oder Farbbandes ist im Vergleich zum normalen Papier sehr hoch.
Thermodrucker
Positiv
- ausreichende Grafikfähigkeiten
- sehr leiser Druck
- geringer Anschaffungspreis
Negativ
- Thermopapier und Farbband sind teuer
- keine Durchschläge möglich
Die Hammerwerke: Typenraddrucker
Den Matrixdruckern gegenüber stehen die Typenraddrucker oder die elektrischen Schreibmaschinen mit geeigneter Schnittstelle. Diese Drucker arbeiten mit einem Typenrad, auf dem, wie bei einer Schreibmaschine, die Buchstaben eingepreßt sind. Soll ein Zeichen gedruckt werden, wird das Typenrad an die richtige Stelle gedreht und der Buchstabe mit einem Anschlag auf das Papier gebracht. Die Druckgeschwindigkeit ist zwar sehr gering (um 20 Zeichen pro Sekunde gegenüber bis zu weit über 100 bei Matrixdruckern), aber dafür wird ein exzellenter Ausdruck geliefert. Der Nachteil der Typenraddrucker ist neben der Druckgeschwindigkeit auch der beschränkte Zeichensatz. Man kann zwar verschiedene Typenräder mit verschiedenen Schriften einsetzen, doch stehen immer nur die Zeichen zur Verfügung, welche sich auch auf einer normalen Schreibmaschine wiederfinden. Der Zeichensatz des C 64, selbstdefinierte Zeichen oder hochauflösende Grafiken sind auf keinen Fall möglich. Die Funktionen Unterstreichen, Fett- und Doppeldruck gibt es aber auch bei Typenraddruckern.
Typenraddrucker
Positiv
- erstklassiges Schriftbild
- mehrere Durchschläge sind möglich
Negativ
- schlechtes Preis-/Leistungsverhältnis
- keine Grafik oder selbstdefinierte Zeichen
- lauter Druck
Der Vollständigkeit wegen sollen auch noch die Tintenstrahldrucker erwähnt werden, welche besonders leise und exakt arbeiten. Der Tintenstrahldrucker hat eine sehr komplizierte Arbeitsweise. Die Schrift wird durch keinerlei mechanischen Kontakt von Druckkopf und Papier erzeugt, sondern es werden durch kleine Düsen Tintentröpfchen aufs Papier gespritzt. Damit die Tröpfchen schnell antrocknen, benötigt man ein sehr saugfähiges Papier. Diese Drucker eignen sich, wegen der geringen Geräuschentwicklung, besonders zum Einsatz in Büros.
Tintenstrahldrucker
Positiv
- sehr gute Grafikfähigkeiten
- schneller Druck
Negativ
- im allgemeinen noch zu teuer für Heimcomputer
- keine Durchschläge möglich
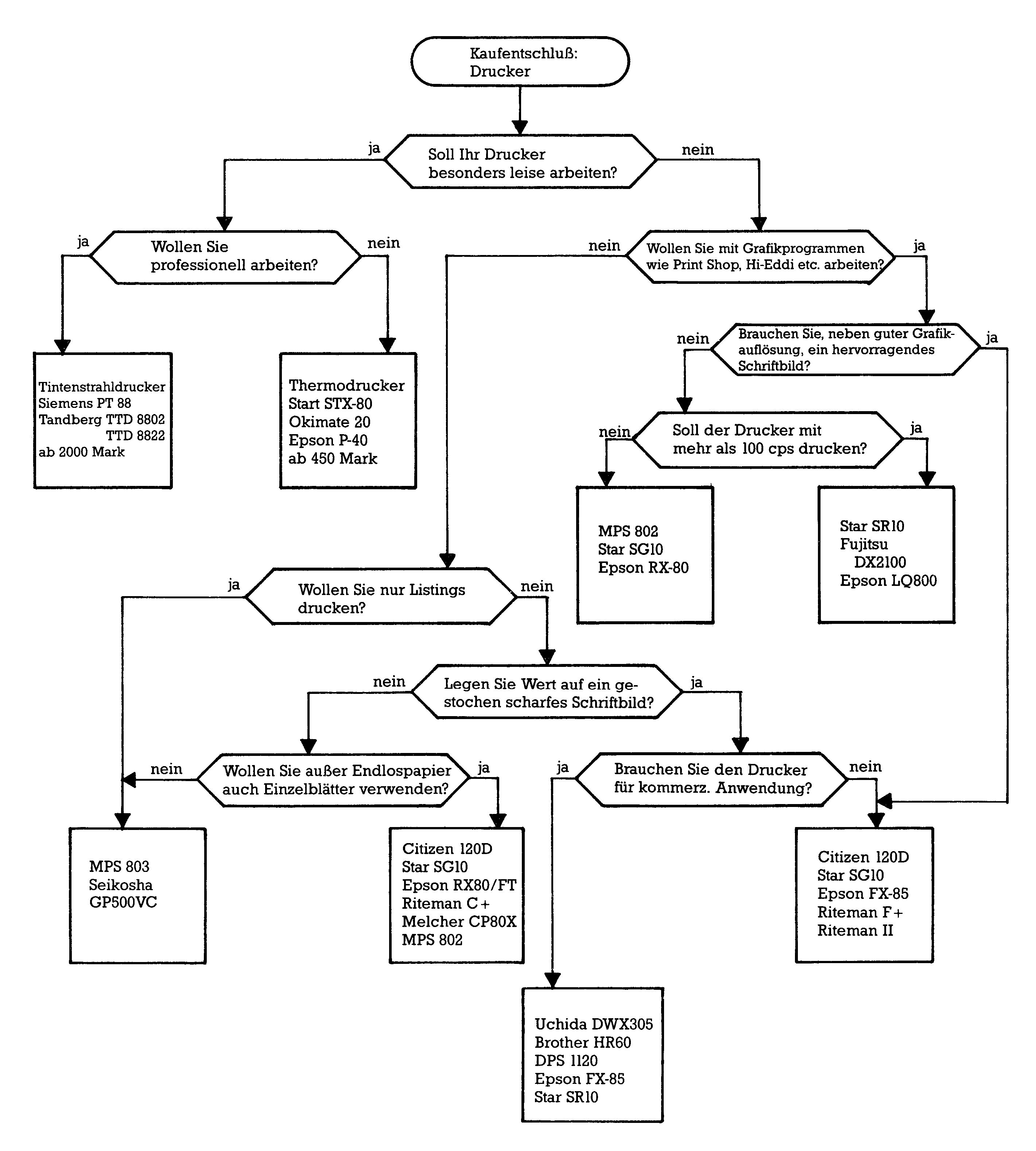
Welcher Drucker ist der beste?
In erster Linie ist beim Druckerkauf darauf zu achten, daß die Programme, mit denen man arbeitet oder arbeiten will, zum jeweiligen Drucker passen. Die Verwendbarkeit eines Druckers hängt davon ab, ob er die Steuercodes eines Programmes versteht oder nicht.
Bei den Matrixdruckern gibt es für C 64- und C 128-Besitzer zwei verschiedene Typen:
Matrixdrucker mit internen C 64-Zeichensatz
Diese Drucker eignen sich dann sehr gut, wenn Sie Ihren Drucker problemlos an den C 64 anschließen und kein Geld für ein Interface ausgeben wollen. Interner C 64-Zeichensatz, das heißt, daß der Drucker sämtliche Zeichen, die der C 64 am Bildschirm erzeugen kann, auch auf das Papier bringt. Leider haben diese Drucker meist nur ein ausreichendes Schriftbild (beispielsweise Commodore 801, 803…)
Matrixdrucker mit ASCII-Zeichensatz
Diese Typen können nur »gewöhnliche« Zeichen wie Buchstaben, Zahlen und Satzzeichen drucken. C 64-spezifische Grafik- und Steuerzeichen werden bei diesen Druckern erst durch ein geeignetes Interface möglich. So ein Interface wird in der Regel an den seriellen Bus des C 64 angeschlossen und an die weithin verbreitete Centronics-Buchse des Druckers. Empfängt das Interface ein Zeichen vom C 64, überprüft es, ob der Drucker dieses Zeichen drucken kann. Wenn ja, bekommt der Drucker das Zeichen gesendet. Handelt es sich um ein C 64-Grafikzeichen, schaltet das Interface den Drucker in den Grafikmodus und sendet ihm das Zeichen in Form von Grafikdaten. Der Preis für solche Interfaces liegt bei etwa 250 Mark. Verzichtet man auf die Darstellung der C 64-Grafik- und Steuerzeichen, kommt man mit einem billigeren Interface aus, das zwischen 50 und 150 Mark kostet. Die billigste Lösung eines Interfaces, zum Anschluß eines Druckers mit Centronics-Anschluß an den C 64, ist ein Kabel, welches den User-Port mit dem Drucker verbindet. Ein geeignetes Steuerprogramm regelt die Datenübertragung.
Welcher Drucker paßt zu mir?
Der erste Druckertyp ist meistens die billigste Lösung. Für den Ausdruck von Listings eignen sich diese Drucker sehr gut. Für Textverarbeitung, Grafik oder sogar kommerzielle Anwendung sind sie (in der Regel) ungeeignet. Sie verfügen nur über einen oder zwei Zeichensätze und drucken mit einer kleinen Punktmatrix (6 x 7). Die Schrift ist dadurch sehr undeutlich.
Der zweite Druckertyp bietet wesentlich mehr. Je nach Druckertyp sind verschiedene Schriftarten wie Pica, Elite, Breit-, Schmal- und Schönschrift kombiniert mit Fett- und Doppeldruck, Druck mit doppelter Anschlagstärke, Unterstreichen, Proportionaldruck und Italics möglich. Auch verfügen sie fast alle über einen deutschen Zeichensatz mit Umlauten, der hardwaremäßig mit DIP-Schaltern eingestellt werden kann.
Für Computerfans, die gerne mit Grafikprogrammen wie Print-Shop oder Hi-Eddi arbeiten, sind Drucker vom zweiten Typ unerläßlich. Denn erst eine gute Grafikauflösung des Druckers (480 bis 1280 Punkte pro Zeile) läßt diese Programme sinnvoll werden.
Sollten Sie oft mit Textverarbeitungsprogrammen etc. arbeiten und auf ein gutes Schriftbild Wert legen, sollte Ihr Drucker mit einer Punktmatrix von mindestens 8 x 9 Punkten arbeiten. Mit dieser Auflösung wird eine deutliche und gut lesbare Schrift erzielt. Bestehen Sie jedoch auf ein einwandfreies Schriftbild für Korrespondenzdruck, kommt nur ein Matrixdrucker mit NLQ-Schrift oder gar ein Typenraddrucker in Frage. Der Typenraddrucker sollte allerdings nur der rein kommerziellen Anwendung vorbehalten sein, denn Matrixdrucker mit NLQ-Schrift haben den Vorteil, daß sie auch über alle Fähigkeiten normaler Matrixdrucker verfügen. Man schlägt also zwei Fliegen mit einer Klappe.
Ein weiterer Punkt, der bei der Druckerwahl beachtet werden muß, ist die Druckgeschwindigkeit. Wenn Sie sich zum erstenmal mit dem Thema Drucker auseinandersetzen, erscheinen Ihnen 30 Zeichen pro Sekunde vielleicht als viel. Doch spätestens wenn Sie auf den dritten 10-KByte-Listingausdruck warten müssen, gehen Ihnen die 30 Zeichen/Sekunde »auf die Nerven«.
Die schnellsten, für Heimcomputer sinnvollen, Matrixdrucker drucken mit 180 Zeichen pro Sekunde und mehr, allerdings nicht in NLQ-Qualität. Der Durchschnittswert liegt bei etwa 100 cps (characters per second). Auch hier gilt der Grundsatz »Geschwindigkeit kostet Geld«. Ein etwas langsamer Drucker mit NLQ kostet ungefähr gleichviel wie ein schnellerer ohne NLQ; beide etwa um 1000 Mark. Langsame Drucker ohne NLQ sind schon unter 300 Mark zu haben. Schnelle Drucker, mit allen Extras, erreichen schnell Preisklassen von über 1400 Mark ohne Interface.
Fast alle Drucker (mit Ausnahme von Typ 1) verfügen über interne Druckpuffer mit 1 bis 8 KByte. Der Druckpuffer ist, bei normalem Textdruck, aber mit maximal 8 KByte viel zu klein, um eine wesentliche Zeitersparnis durch Datenpufferung erreichen zu können. Sehr positiv wird dieser Puffer allerdings bei einigen Druckern im Grafikmodus benutzt. Es werden nämlich die Daten für eine ganze Zeile zwischengespeichert. Dadurch kann die Zeile in einem Durchgang gedruckt werden, ohne daß der Drucker auf den Computer warten muß. Ein oftmaliges Positionieren des Druckkopfes innerhalb einer Zeile entfällt dadurch und die Verarbeitungsgeschwindigkeit sowie die Qualität der Grafik steigen. Drucker mit dieser Eigenschaft sind deshalb bei Grafikdruck sehr zu empfehlen.
Auch das zu verwendende Papier spielt eine wichtige Rolle. Fast alle Drucker verarbeiten Endlospapier, aber nicht unbedingt einzelne Blätter. Soll mit Durchschlägen gearbeitet werden, ist, wegen des Druckprinzips, ein Thermo- oder Tintenstrahldrucker natürlich völlig ungeeignet.
Noch eine Anmerkung zum Endlospapier. Heute sind zwei unterschiedliche Methoden zum Endlospapiertransport üblich. Bei der einen Methode wird das Papier zum Druckkopf »geschoben« (der Traktor oder die Transportwalze befindet sich vor dem Druckkopf), bei der anderen wird das Papier gezogen (der Traktor befindet sich hinter dem Druckkopf). Größere Vorteile bietet das Schieben des Papiers, da sich hier die Papierabrißkante direkt über dem Druckkopf befindet. Bei der zweiten Methode geht pro Ausdruck immer ein Blatt Papier verloren, da die Abrißkante weit vom Druckkopf entfernt ist.
Achten Sie auf Bedienungsfreundlichkeit
Zur hardwaremäßigen Selektierung der Druckfunktionen sind in den Druckern DIP-Schalter eingebaut, die je nach Druckertyp mehr oder weniger gut erreichbar sind. Einige Drucker haben diese DIP-Schalter an der Rückseite, manche in einem kleinen Schacht an der Oberseite und einige wenige direkt auf der Druckerplatine. Diese Geräte müssen dann bei jeder Änderung der DIP-Schalter mehr oder weniger »zerlegt« werden. Auf die Anbringung der DIP-Schalter ist also unbedingt zu achten.
Wie schon erwähnt, benötigt man zum Betrieb der Centronics-kompatiblen ASCII-Drucker ein Interface, welches entweder fest eingebaut ist, oder an der Centronics-Buchse des Druckers angeschlossen wird. Aber auch hier heißt es aufpassen: Die Aussteuerung eines Interfaces kann große Schwierigkeiten bereiten. Oftmals machen solche Interfaces einen ASCII-Drucker so perfekt Commodore-kompatibel, daß nicht einmal mehr die deutschen Umlaute gedruckt werden können. Auch kann es Probleme mit Floppy-Beschleunigern geben. Das Laufwerk kann plötzlich nicht mehr laden. Schaltet man den Drucker ab, funktioniert das Laden wieder einwandfrei. Auch die einwandfreie Funktion der meisten Programme, die einen Drucker ansprechen, hängt sehr stark vom Interface ab.
Besitzt man bereits eine elektrische Schreibmaschine mit einer Schnittstelle zur externen Dateneingabe, und möchte diese mit dem Commodore verbinden, so benötigt man ebenfalls ein passendes Interface. Ist die Schreibmaschine mit einer Centronics-Schnittstelle ausgerüstet, ergeben sich keine Probleme. Man kann die Schreibmaschine leicht in einen Typenraddrucker verwandeln. Für die meisten Schreibmaschinen bieten sogar die Schreibmaschinen-Produzenten solche Interfaces an.
Auf ein ausführliches Handbuch, das die Fähigkeiten des Druckers anhand von Beispielen zeigt (möglichst deutsch), ist besonders Wert zu legen. Die Drucker der neueren Generationen bieten bereits so viele Möglichkeiten, die man nur nach genauem Lesen des Handbuchs richtig nützen kann. Bei geringen Englischkenntnissen ist von Druckern mit englischem Handbuch abzuraten. Denn nur bei genauem Studium des Druckerhandbuches, der Computeranleitung und der Programmbeschreibung bekommt man Freude an seinem Drucker.
Kaufen Sie auf keinen Fall einen Drucker, den Sie nicht vorher drucken gesehen haben. Auch das schönste Gehäuse macht einen langsamen Drucker nicht schneller oder eine undeutliche Schrift gut lesbar. Schauen Sie sich auf jeden Fall die Druckproben der für Sie in Frage kommenden Drucker genauestens an. Haben Sie sich hierauf für einen bestimmten Drucker entschieden, testen Sie ihn, wenn möglich, vor dem Kauf selbst. Es ist nicht gesagt, daß ein Drucker mit einem guten Schriftbild im Endeffekt ein guter Drucker für Ihren speziellen Anwendungsfall ist. Drucker erzeugen mitunter einen unerträglichen Lärm, der besonders beim Einsatz in Büros etc. sehr störend ist. Testen Sie einige Ihrer Programme mit diesem Drucker. Nehmen Sie zum Test auch das Interface, das Sie kaufen möchten. So zeigt sich auch die Verwendbarkeit des Interface. Versuchen Sie einmal selbst, das Papier in den Drucker einzulegen. Bei einigen Druckern gibt es dabei größere Probleme als man denkt. Erst dann sollten Sie eine Entscheidung, eventuell unter Zuhilfenahme der Tabelle, treffen. Denn wer kauft schon gerne die Katze, oder eben den Drucker im Sack?
(Jürgen Winkler/hm)Ausführlichere Informationen zur Funktion der Druckertypen finden Sie in folgenden 64’er-Ausgaben:
- Matrixdrucker: 5/85, Seite 14
- Typenraddrucker: 6/85, Seite 32
- Tintenstrahl- und Thermodrucker: 7/85, Seite 24